新闻动态

服务于环保产业系统,暨工程解决方案、设备制造集成、运营管理服务和技术服务提供商。

更多请点击
新闻动态

解决方案

TST公司专业为客户提供铁磁性金属构件(钢丝绳)智能化无损探测技术服务、设备销售及安全管理解决方案。

更多请点击
解决方案

联系我们

您也可以通过在线咨询、客户留言、发送电子邮件、拨打咨询电话等方式与我们沟通,我们的员工将竭诚为您服务。

更多请点击
联系我们
400-8877-128
英文
钢绳缆物联检测传感器

solution

解决方案

当前位置:首页 - 物联监控系统
钢绳缆物联检测传感器
钢绳缆物联检测传感器

钢绳缆物联检测传感器

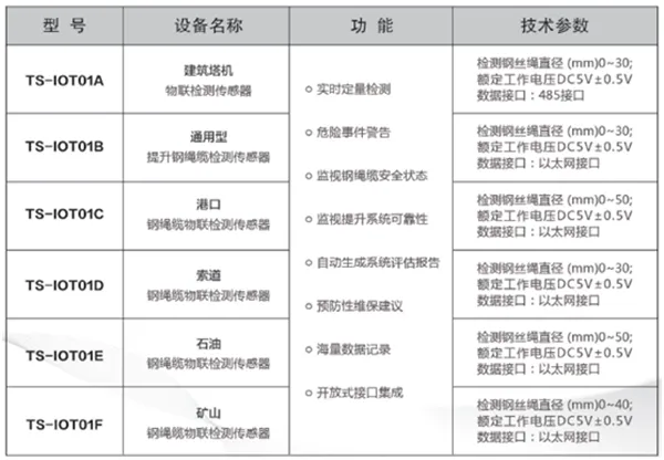
TS-IOT01系列产品基于传感技术和边缘计算核心,主要是各个场景下的钢丝绳传感器,以物联网云集控形式为各类工业场景下的提升起重设备和提升用钢绳缆进行数据监控服务,匹配LQ-E2018物联监控云平台全实时在线对提升设备的运行状态和安全状态进行监测评估。 亦可通过标准协议与各物联网应用平台、智能装备系统、智慧工业和智慧城市管理网络进行应用集成,与其他各类传感和控制应用协同为政企客户提供完整高效的解决方案和可量化的部署价值。

产品型号 系统功能 功能优势 规格参数 常见问题

钢绳缆物联检测传感器产品特点:

1.钢绳缆物联检测传感器结构小巧、安装方便,便于我们使用;

2.TS-IOT01系列产品基于传感技术和边缘计算核心智能集成、可以一键设置;
3.该产品使用灵活兼容性强、智慧部署;
4.以物联网云集控形式为各类工业场景下的提升起重设备和提升用钢绳缆进行数据监控服务,匹配LQ-E2018物联监控云平台全实时在线对提升设备的运行状态和安全状态进行监测评估功能强大、应用广泛;

5.检测的结果准确、性能突出;

6.维护起来简单方便,可以进行远程维护、简单升级;
7.该产品使用核心技术、军民融合;

8.可通过标准协议与各物联网应用平台、智能装备系统、智慧工业和智慧城市管理网络进行应用集成,与其他各类传感和控制应用协同为政企客户提供完整高效的解决方案和可量化的部署价值,全面保障、安全可靠。

应用现场

物联监控系统

物联监控系统

电梯物联网监控系统云平台和塔机物联网监控系统云平台基于传感技术和边缘计算核心,与其他各类传感器和控制应用协同可为您提供更完整高效的解决方案。

物联监控系统应用现场
物联监控系统应用现场

应用案例

全国咨询热线:

400-8877-128

洛阳泰斯特探伤技术有限公司

地 址:中国(河南)自由贸易试验区洛阳片区(高新)滨河北路22号洛阳留学人员创业园3幢5层西

电 话:400-8877-128

联系人:林经理

邮 箱:tst@tst-ly.com

抖音号

抖音号

微信公众号

微信公众号

视频号

视频号

版权所有:2019   洛阳泰斯特探伤技术有限公司   
京ICP证000000号   豫公网安备 41030502000318号   
   技术支持:尚贤科技
提交留言

* 请认证填写您的需求并提交,我们会尽快与您联系

二维码